http://periodicos.utfpr.edu.br/actio
Contribuciones de recursos didácticos sobre cáncer de piel a la alfabetización científica en la educación primaria
Patricia Marega
pmarega2010@hotmail.com
orcid.org/0000-0003-4018-5663
Universidade Federal de Santa Maria, Santa Maria, Rio Grande do Sul, Brasil
Marcelo Leite da Veiga
marcelolveiga@gmail.com
orcid.org/0000-0002-9303-3324
Universidade Federal de Santa Maria, Santa Maria, Rio Grande do Sul, Brasil
Maria Rosa Chitolina
mariachitloina@gmail.com
orcid.org/0000-0002-5240-8935
Universidade Federal de Santa Maria, Santa Maria, Rio Grande do Sul, Brasil
RESUMEN
Según el Instituto Nacional del Cáncer (INCA, 2018), a lo largo del año, los niños están expuestos al sol tres veces más que los adultos. Las investigaciones indican que la infancia es una fase particularmente vulnerable a los efectos nocivos del sol y que la exposición acumulativa y excesiva al sol, en los primeros 10 a 20 años de vida, aumenta en gran medida el riesgo de cáncer de piel en la edad adulta o vejez. Esto puesto, este estudio evaluó las contribuciones del uso de recursos didácticos lúdicos e interactivos que cubren el tema del cáncer de piel para la promoción de la Alfabetización Científica de 184 estudiantes del tercer al noveno año primario de dos escuelas públicas de la zona rural. Esta es una investigación cualitativa del tipo estudio de caso múltiple. Se llevó a cabo un taller, donde los estudiantes recibieron una cartilla, un folleto y un volante sobre el tema del cáncer de piel, con el que interactuaron y pudieron llevarlos a casa. Los instrumentos de recolección de datos fueron: diario de campo, cuestionario y composición de texto. El tratamiento de los datos se basó en estadísticas descriptivas y análisis de contenido. Los resultados mostraron que los recursos didácticos favorecían la organización, apropiación y dominio de conceptos científicos básicos sobre las causas, prevención e identificación del cáncer de piel. También fue posible destacar varios indicadores de alfabetización científica, así como la construcción de sentido y significado, permitiendo al estudiante actuar y elegir con autonomía, basado en el conocimiento científico. Por lo tanto, se espera que los estudiantes se conviertan en agentes críticos y ciudadanos autónomos, capaces de relacionar el aprendizaje y la vida cotidiana, interviniendo en el entorno en el que se insertan.
PALABRAS-CLAVE: Alfabetización científica. Enseñanza fundamental. Recursos didácticos. Cáncer de piel.
INTRODUCCÍON
Según la Sociedad Brasileña de Dermatología (2018), el cáncer de piel representa el 33% de todos los diagnósticos de cáncer en Brasil, además el Instituto Nacional del Cáncer (INCA) brasileño registra alrededor de 180,000 casos nuevos al año.
Para cada año del bienio 2018-2019 en Brasil, se estima que son diagnosticados 85,170 casos nuevos entre hombres y 80,410 casos nuevos entre mujeres con cáncer de piel no melanoma. En cuanto al melanoma (CPM), su letalidad es alta, pero su incidencia es baja (2.920 casos nuevos en hombres y 3.340 casos nuevos en mujeres). Las tasas más altas estimadas en hombres y mujeres se encuentran en la región sur del Brasil (INCA, 2018).
La exposición excesiva al sol es el principal factor de riesgo para la aparición del cáncer de piel, en efecto, cuando se tarda en descubrir puede provocar deformidades físicas o muerte (ZINK, 2014; PEREIRA, 2017; INCA, 2018, SBD, 2018). Según el Instituto Nacional del Cáncer (INCA, 2018), al año los niños están tres veces expuestos más al sol que los adultos. Investigaciones indican que la infancia es una fase particularmente vulnerable a los efectos nocivos del sol y también que la exposición acumulativa y excesiva al sol durante los primeros 10 a 20 años de vida aumenta en gran medida el riesgo de cáncer de piel en la edad adulta y la vejez (CREATE; MELO; OLIVEIRA 2012; CORRÊA; PIRES, 2013; INCA, 2018).
El cáncer de piel es un problema de salud pública, pero factible de controlar mediante la prevención. Esta puede ser primaria, cuando se realiza una protección contra la exposición excesiva a la luz solar, o secundaria, por el diagnóstico temprano y tratamiento oportuno (DIEPGEN; MAHLER, 2002). Así, es necesario reconocer la importancia de educar científicamente a niños y adolescentes sobre las causas, las medidas de prevención y el diagnóstico precoz de esta enfermedad.
Según Salla (2015), teniendo en cuenta que una de las principales causas de la incidencia de patologías prevenibles y controlables es precisamente la falta de conocimiento científico sobre sus factores patógenos, la Alfabetización Científica (AC) instruye al individuo a actuar en el sentido de prevención y control de estas morbilidades.
De acuerdo con Sasseron y Carvalho (2011), la AC promueve en el individuo la capacidad de organizar su pensamiento de una manera lógica y permite la construcción de una conciencia más crítica en relación al mundo que lo rodea. Según estos autores, la AC apunta a la educación ciudadana de los estudiantes para el dominio y uso del conocimiento científico y sus consecuencias en las más variadas esferas de sus vidas (SASSERON; CARVALHO, 2011).
Delizoicov y Lorenzetti (2001) señalan que el objetivo principal de la AC no es educar tratando de formar futuros científicos, aunque a través de ella algunos puedan surgir, sino enseñar al individuo para que este pueda desarrollar una comprensión del mundo y de sus acciones para con el entorno en el que vive, entendiendo y aplicando este conocimiento. Según estos autores, el proceso de AC debe comenzar en los primeros grados de escolaridad, permitiendo a los estudiantes participar activamente en el proceso de enseñanza-aprendizaje debatiendo los problemas que afligen su realidad (DELIZOICOV; LORENZETTI, 2001).
En ese sentido, Amador et al. (2018) entienden que los estudiantes de la educación primaria tienen ciertas dificultades para aprender ciencias de la naturaleza y una de las principales razones que conducen a este problema es la metodología utilizada por el maestro al abordar el contenido del aula. Aún más, es necesario que los docentes propongan nuevas alternativas didácticas para atraer el interés de los estudiantes y tratar de contextualizar la enseñanza con los problemas locales. Además, Costa y Batista (2017) enfatizan la importancia de utilizar recursos didácticos para comprender los contenidos de la ciencia.
Massara, Scholte y Enk (2008) proponen que el uso de material lúdico e interactivo para informar, promover y estimular el debate sobre un tema determinado permite el comienzo de un proceso cognitivo cuestionador, favoreciendo la reflexión y la adquisición de conocimiento.
Según la Base Nacional Común Curricular brasileña (BNCC) (BRASIL, 2018):
No es suficiente que el conocimiento científico sea presentado a los estudiantes. Es necesario ofrecerles reales oportunidades de participar en procesos de aprendizaje en que puedan experimentar momentos de investigación que les permitan ejercitar y ampliar su curiosidad, mejorar su observación, razonamiento lógico y habilidades creativas, desarrollar posturas más colaborativas y sistematizar sus primeras explicaciones sobre el mundo natural y tecnológico, sobre su cuerpo, su salud y bienestar (BRASIL, 2018, p. 329).
Por lo tanto, es necesario proponer alternativas a la Educación en Ciencias, brinden a los estudiantes de primaria con la apropiación del conocimiento científico sobre las causas, el desarrollo, la prevención y el diagnóstico temprano del cáncer de piel, instrumentalizándolos científicamente para prevenirlo y identificarlo, contribuyendo así a la educación sanitaria y mejorando la calidad de vida de los estudiantes y la comunidad escolar.
Considerando todo lo expuesto, esta investigación tiene la intención de verificar las contribuciones del uso de recursos didácticos de carácter lúdico-interactivo acerca del cáncer de piel para la promoción de la alfabetización científica de los estudiantes de tercero a noveno año de enseñanza primaria.
METODOLOGÍA
Esta es una investigación cualitativa, según lo propuesto por Minayo (2007), de naturaleza investigativa y exploratoria, del tipo de estudio de caso múltiple, de acuerdo con el concepto presentado por Yin (2005).
En el primer momento, el proyecto fue presentado a la dirección escolar para obtener autorización para la investigación. Después, se inició el trabajo de campo con la participación de 184 estudiantes de tercero a noveno año de la enseñanza primaria en dos escuelas públicas ubicadas en las ciudades de Silveira Martins y São João do Polêsine - Vale Vêneto (RS, Brasil). Respectivamente fueron denominadas Escuela 1 (E1) y Escuela 2 (E2). Teniendo en cuenta que las escuelas escogidas se encuentran en una región donde la economía gira en torno a la agricultura, con un predominio de la producción de arroz, maíz y frijoles, ocupaciones asociadas con gran exposición diaria al sol, la presente investigación pretende colaborar también con la comunidad escolar.
La edad de los participantes quedó entre 8 y 14 años. Todos los estudiantes participaron en la intervención, pero la recolección de datos se realizó solo con los estudiantes que aceptaron participar en la investigación firmando el Formulario de consentimiento y cuyos padres y/o tutores firmaron el Formulario de consentimiento informado, asegurando la confidencialidad de la información y el anonimato. El proyecto de investigación fue aprobado por el Comité de Ética e Investigación de la Universidade Federal de Santa Maria, registro número 2.434.396, CAAE:79 640017.4.0000.5346.
La distribución del número de estudiantes según el grado de curso y según la escuela (E1 y E2) se muestra en la figura 1. Para el análisis de los resultados, fueron agrupados los años iniciales (del 3° al 5°) y los años finales (del 6° al 9°) de la enseñanza primaria.
Figura 1 – Frecuencia de alumnos en los años de iniciales y finales de las escuelas analizadas. Escuela 1 (E1): años iniciales n=52/finales n=59. Escuela 2 (E2): años iniciales n=33/años finales n=40
Fuente: Autoría propia (2019).
Como instrumento de recolección de datos se utilizó un diario de campo, un cuestionario y la elaboración de un texto. El análisis de datos se basó en estadísticas descriptivas (REIS, 1998) utilizando frecuencias absolutas (n) y relativas (%) y análisis de contenido, conforme propuesto por Bardin (2016). Según este autor el análisis de contenido se constituye como "un conjunto de técnicas de análisis de comunicación que utiliza procedimientos sistemáticos y objetivos para describir el contenido del mensaje" (BARDIN, 2016, p.44).
En cada clase desde el 3° hasta el 9° año de la enseñanza primaria, las acciones empezaron con la realización de un taller que trató sobre el tema cáncer de piel. En este momento, los estudiantes recibieron una cartilla, un folleto y un volante, con el que interactuaron y después llevaron a casa. Los recursos didácticos (disponibles para descargar desde el sitio web http://coral.ufsm.br/gaccmps) fueron diseñados por el Grupo de Alfabetización Científica en Ciencias Morfológicas para la Promoción de la Salud (GACCMPS) del Departamento de Morfología del Centro de Ciencias de la Salud de la Universidade Federal de Santa Maria.
La cartilla "Melano y Querato en la tierra del sol: una historia sobre los efectos del sol en la piel" presenta las capas que constituyen la piel (epidermis y dermis) y las células epidérmicas (melanocitos y queratinocitos), representados por los personajes Melano y Querato, cuya principal función es proteger la piel contra la acción de los rayos ultravioleta del sol. El recurso pedagógico destaca esta función utilizando un lenguaje apropiado para el público infantil, donde "Melano" produce sombreros (melanina) y los distribuye a los "Queratos" más cercanos. Esta acción es análoga al hecho de que la melanina producida por los melanocitos es transportada a los queratinocitos y se deposita alrededor del núcleo celular como una capucha, protegiendo su material genético de los efectos de la radiación solar. También utiliza ilustraciones para mostrar que la sobreexposición sin usar protector solar puede causar cambios morfológicos en las células epidérmicas, haciendo que se multipliquen rápidamente y de manera desordenada, lo que lleva a la aparición de cáncer de piel. Además, brinda consejos sobre la prevención del cáncer de piel y ofrece actividades lúdicas e interactivas como la búsqueda de palabras y crucigramas.
El folleto "ABCDE del cáncer de piel" muestra las características de las lesiones cutáneas normales (lunares o manchas) y de las lesiones con características que sugieren el tumor de piel del tipo melanoma, que son: Asimetría (la lesión tiene una mitad diferente de la otra), Bordes irregulares (los bordes no están definidos), Cambios de color (múltiples colores en una lesión), Diámetro aumentado (mayor de cinco milímetros) y Elevación o Evolución (la lesión cambia rápidamente de forma, color, tamaño y/o grosor) (SBD, 2018; INCA, 2018 ). También trae actividades complementarias (búsqueda de palabras, completar el dibujo) para consolidar la comprensión de la información propuesta.
El volante, con el mismo contenido que la cartilla, fue entregado a los estudiantes para que estos puedan difundir el tema presentado en la comunidad, actuando como multiplicadores de información.
Durante el taller, se realizó una exposición dialogada de la cartilla y del folleto, lo que proporcionó la interacción entre los estudiantes, el investigador y el material utilizado. Esta interacción facilitó el cuestionamiento y la discusión del tema propuesto, despertando la curiosidad y la construcción del conocimiento. Para Freire (1987, p. 50), es necesario buscar contenido para la educación a partir del principio de problematización y dialogicidad, contribuyendo así a la comprensión del tema y de los conceptos científicos, lo que permitirá conocer a las personas involucradas en el proceso de enseñanza-aprendizaje a través de la percepción de la realidad.
La actividad desarrollada en esta primera reunión se llevó a cabo en la última semana de marzo de 2017 y totalizó dos horas.
La segunda reunión tuvo lugar quince días después de la interacción con los recursos didácticos. En este momento se aplicó un cuestionario para conocer la opinión de los alumnos sobre el proyecto. Por lo tanto, se le preguntó sobre la importancia de haber participado en la investigación y la posible difusión de los conceptos aprendidos a otras personas. Las respuestas se agruparon en categorías, y la unidad de registro utilizada para su construcción fue la idea central de cada respuesta. Tratando de garantizar el anonimato en la presentación de los resultados, los estudiantes fueron identificados por siglas, por ejemplo: A1-E1, 5° año (Estudiante 1, Escuela 1, 5° año); A23-E2, 6° año (Estudiante 23, Escuela 2, 6° año). En la transcripción de las respuestas, tanto la ortografía como la gramática fueron fieles a la escritura de los estudiantes.
Ocho meses después de la realización del taller, se regresó a las escuelas para investigar la posible consolidación del conocimiento sobre el tema cáncer de piel. Para eso, se utilizó la metodología propuesta por Oliveira (2009, p. 35), en la que "el uso de la escritura como instrumento de aprendizaje mejora la construcción personal del conocimiento". Así, se les pidió a los estudiantes que escribieran un texto breve o una frase que resumiera su conocimiento sobre el tema presentado en el taller. El análisis de los textos se realizó de la misma manera que el utilizado para el cuestionario, teniendo como referencia los indicadores de alfabetización científica propuestos por Sasseron y Carvalho (2008), ya que la participación de los estudiantes en el aula que denotan situaciones de aprendizaje en Ciencias se llama indicadores de alfabetización científica.
RESULTADOS Y DISCUSIÓN DEL TALLER
Durante el taller, los estudiantes de los primeros años fueron invitados a leer en voz alta cada página del folleto junto con el investigador, favoreciendo el envolvimiento y atención de los estudiantes durante la presentación y discusión del recurso pedagógico. Por lo tanto, todos se mostraron participativos e interesados, cuestionando el tema o relatando historias y situaciones familiares insertadas en el contexto propuesto.
A continuación, cuando se explicó sobre las capas que componen la piel, la dermis (vascular) y la epidermis (avascular), un alumno de cuarto año preguntó "¿Por qué cuando cortamos el dedo con un trozo de papel duele tanto y no sale sangre?” Con la ayuda de una imagen histológica de la piel contenida en la cartilla, el investigador explicó que el corte con la hoja de papel generalmente es superficial y termina dañando solo la epidermis que es avascular, por lo que no sangra. A la vez, esta capa de piel tiene una gran cantidad de nociceptores (receptores para el dolor) que se estimulan en el momento de la lesión. Para Fonseca y Duso (2018), la enseñanza de las ciencias debe motivar tanto en los primeros como en los últimos años de la enseñanza primaria, movilizando la curiosidad sobre lo que sucede en el mundo natural y el uso de herramientas de lenguaje científico. Según la Base Nacional Común Curricular brasileña:
Al comienzo de la escuela primaria, los estudiantes tienen experiencias, conocimientos, intereses y curiosidades sobre el mundo natural y tecnológico que deben ser valorados y movilizados. Este debería ser el punto de partida para actividades que aseguren la construcción del conocimiento sistematizado de las ciencias, ofreciéndoles elementos para comprender desde los fenómenos de su entorno inmediato hasta temas más amplios (BRASIL, 2018, p. 329).
Al presentar los personajes de la cartilla: Melano y Querato, el investigador explicó que estos representan dos tipos de células que se encuentran en la epidermis: melanocitos (produce melanina) y queratinocitos (células protectoras), abordando también la función de la melanina como pigmento responsable por el color de la piel y que protege el núcleo de las células epidérmicas contra la acción de los rayos ultravioleta (UV) del sol (JUNQUEIRA & CARNEIRO, 2017). Después de la explicación, algunos alumnos de la E1, 4° y 5° año, vincularon las explicaciones sobre la melanina con la cuestión del albinismo y preguntaron: “¿Cómo se llama esa persona muy blanca?”, ”¿Por qué es así?”, “¿está más en riesgo cuando se expone al sol?”. Luego se explicó que el albinismo es una enfermedad genética en la que las células del cuerpo no pueden producir melanina y que actualmente no hay tratamiento. Según la SBD (2018), a menudo aún muy joven estas personas presentan envejecimiento prematuro, daño actínico y cáncer de piel, especialmente aquellos que viven en regiones cálidas y están expuestos a radiación solar prolongada e intensa.
Cuando se les preguntó sobre los riesgos de sobreexposición al sol, varios estudiantes informaron que sus padres o abuelos trabajan a diario en la granja y vuelven a casa con “la piel roja”. A partir de estos informes, se entiende que los recursos didácticos permitieron a los estudiantes asociar el contenido abordado con el contexto sociocultural de los miembros de la familia, según lo informado por un estudiante de 5° año: “Gracias maestro por la información, mi padre es agricultor y trabaja todo el día en el sol y yo también lo ayudo [sic].” Fonseca y Duso (2018) proponen que debe haber una conexión entre el contexto de la realidad del alumno y los contenidos trabajados, para que el tema tenga significado.
Evitar la exposición al sol entre las 10 de la mañana y las 4 de la tarde representa uno de los consejos de protección y cuidado con la piel presentados en el folleto. Para que a los alumnos de los años iniciales les resulte más fácil entender el mejor momento para salir al sol, se les explicó la regla de la sombra, es decir, el riesgo de salir al sol es menor cuanto mayor sea el tamaño de la sombra de un niño en relación a su altura. Por el contrario, el sol es más dañino cuanto menor sea la sombra del niño (SCHALKA, 2010).
En los últimos años de la escuela primaria, fue posible notar cierta inhibición por parte de los estudiantes para hacer preguntas y participar en la discusión del folleto. Sin embargo, una estudiante de octavo año preguntó sobre la posibilidad de desarrollar cáncer de piel ya que su madre y su abuela materna lo tenían. Para responder a la pregunta, se destacaron los factores de riesgo para desarrollar el cáncer de piel, a saber: piel clara, exposición excesiva al sol, vivir en climas cálidos y soleados, antecedentes familiares de cáncer de piel y sistema inmunitario deprimido (REZENDE et al., 2008; LIGHT, 2008; POPIM et al., 2008; ZINK, 2014). Asimismo, advertimos sobre la importancia de la prevención y el diagnóstico precoz de este cáncer (REZENDE et al., 2008; LUZ, 2008).
Otro estudiante del 9° año preguntó: “¿La persona de piel negra tiene más melanocitos? ¿Por qué produce más melanina? ¿Necesita usar protector solar y puede desarrollar cáncer de piel?” Con estas preguntas, el investigador aprovechó la oportunidad para explicar que tanto en la piel blanca como en la negra hay aproximadamente la misma cantidad de melanocitos y las diferencias en el color de la piel se determinan genéticamente, por la variación en la capacidad de producir más o menos melanina (JUNQUEIRA; CARNEIRO, 2017). Wooley-Loyd (2004) plantea que probablemente debido a la fotoprotección conferida por la melanina de la piel más pigmentada, los cánceres de piel son menos frecuentes en pacientes negros. Pero a pesar del menor riesgo en esta población, los pacientes negros que desarrollan cáncer de piel se enfrentan a una mayor morbilidad y mortalidad, que a menudo son el resultado de un diagnóstico tardío en estos pacientes.
Además, el investigador problematizó el contenido presentado en el recurso pedagógico. Por lo tanto, cuando se presentó el protector solar como un ayudante de las células de la piel para combatir los rayos UV, se les preguntó a los estudiantes sobre el uso regular de protector solar, así como sobre el significado del acrónimo FPS (factor de protección solar), que aparece en el envase del producto. Prácticamente todos los estudiantes declararon usar protector solar, pero cuando se les explicó la forma correcta de su aplicación, se observó el uso inadecuado de este producto. En este sentido, los estudiantes informaron la aplicación del producto en pequeñas cantidades, justo antes de la exposición al sol y que no vuelven a aplicar durante el día o después de nadar o sudar intensamente.
A respecto del FPS, algunos estudiantes contestaron que significaba el tiempo de acción del protector, por ejemplo, FPS 30 actúa durante treinta minutos, FPS 70 actúa durante setenta minutos. El investigador aclaró que esta idea es errónea, así como las instrucciones sobre la cantidad adecuada de protector solar que se utilizará en cada parte del cuerpo y la necesidad de volver a aplicar el producto cada dos horas para garantizar su eficacia. Según Schalka y Reis (2011, p.511), el número del FPS, FPS-15 por ejemplo, indica que, al usar este protector solar correctamente, una persona puede estar expuesta al sol hasta 15 veces más de lo que podría estar sin protección. Es decir, si una persona comienza a desarrollar lesiones en la piel después de 20 minutos de exposición al sol sin protector solar, puede exponerse 300 minutos al sol con un protector FPS 15 sin desarrollar ninguna lesión, porque 20 x 15 = 300 (FLOR; DAVOLOS; CORREA, 2007).
Para explicar las características de las lesiones cutáneas normales y las lesiones con signos sugestivos de tumor cutáneo del tipo melanoma, se presentó a los estudiantes la cartilla ABCDE del cáncer de piel. Esta cartilla aborda las características semiológicas de la lesión de la piel que se observa para alertar a la población sobre la posibilidad de malignidad de la lesión, a saber: asimetría, borde, color, diámetro y evolución/elevación (SBD, 2018; INCA, 2018). Después de la presentación de la cartilla, varios estudiantes de los primeros años expresaron su satisfacción por conocer estas características, alegando que pueden ayudar a familiares y vecinos. Esto fue relatado, por ejemplo: "Ahora puedo ayudar a mi abuela, que tiene cáncer de piel" (estudiante de 5° año, E2); "Voy a hablar con [sic] mi vecino que tiene una mancha extraña en la cara" (estudiante de 4° año, E1). De esta manera, los estudiantes pueden estar alertas, puesto que saben reconocer las manifestaciones de cáncer de piel en alguien cercano y guiarlos a buscar ayuda del dermatólogo, el profesional más adecuado para confirmar el diagnóstico. Los estudios muestran que el melanoma es curable si se diagnostica en una etapa temprana (BAKOS et al. 2002; THOMPSON, 2002; TSAO; ATKINS; SOBER, 2004;).
El volante, con la misma información que la carpeta, se entregó a los estudiantes para que lo distribuyeran a sus familias y conocidos, difundiendo información sobre el contenido presentado, así actuando como multiplicadores de conceptos científicos. Según Reis (2011), todo el conocimiento adquirido en la escuela debería contribuir para que el estudiante transforme su realidad individual y favorecer la construcción de nuevas realidades sociales.
A continuación, presentamos el análisis de las respuestas obtenidas en el cuestionario aplicado a los estudiantes quince días después de la interacción con los recursos didácticos, en el que se preguntó sobre la importancia de haber participado en la investigación y la posible difusión a otras personas de los conceptos aprendidos.
RESULTADOS Y DISCUSÍON DE LA PREGUNTA 1 DEL CUESTIONÁRIO
Respuestas a la pregunta 1: ¿Le pareció importante participar en esta encuesta? ¿Por qué? Las respuestas fueron agrupadas en 4 categorías, como se muestra en la Figura 2.
Figura 2 – Categorías de respuesta obtenidas para la pregunta: ¿Le pareció importante participar en esta encuesta? ¿Por qué
Fuente: Autoría propia (2019). Cada porción de la barra presenta su n correspondiente.
Tanto en los primeros como en los últimos años, se observó que el mayor porcentaje de respuestas con respecto a la importancia de haber participado en la investigación se concentró en la categoría: Sí, es importante saber/tener informaciones sobre el cáncer de piel. En las justificaciones presentadas por los estudiantes se puede ver que el tema abordado en los recursos didácticos fue significativo para sus vidas, ya que aprendieron o agregaron conocimiento sobre esta patología y los llevó a comprender cómo se desarrolla el cáncer de piel. Esto fue observado en algunas respuestas: Sí, porque entiendo sobre el cáncer de piel (A5-E1, 3° año); Creo que es importante participar en esta investigación porque aprendemos sobre el cáncer de piel (A8-E1, 5° año); Me gustó mucho porque nos ayuda a pensar sobre el tema (A4-E2, 6° año); Me pareció importante, porque es bueno saber sobre el cáncer de piel, cómo es, sus causas, los riesgos de estar al sol (A12-E1, 8° año); Sí, porque aprendemos más sobre lo que puede suceder si permanecemos al sol durante mucho tiempo (A9-E2, 8° año) Sí, porque descubrimos mucho sobre la enfermedad y cómo comienza (A15-E1, 9° año).
Venturi y Mohr (2011) argumentan que la escuela debe proporcionar a los estudiantes la construcción de conocimientos y reflexión para que puedan tener autonomía en sus elecciones y puedan basarse en el conocimiento científico, si lo desean. Desde esta perspectiva, la educación científica puede ayudar a los estudiantes a insertarse en una nueva cultura, la cultura científica, que les permitirá ver y comprender el mundo con mayor criticidad y conocimiento para discernir, juzgar y tomar decisiones conscientes en su vida cotidiana, apuntalando a una mejor calidad de vida (LORENZETTI y DELIZOICOV, 2001; VIECHENESKI y CARLETTO, 2013).
En los resultados presentados para la categoría: Sí, es importante para aprender a cuidarse y para prevenirse del cáncer de piel, los estudiantes informaron la importancia de conocer los factores de riesgo para el desarrollo del cáncer de piel y las medidas de prevención de la enfermedad, como anotado en las siguientes respuestas: Me gustó haber participado porque recibí información [sic] para que la persona se cuide (A5-E1, 3° año); Sí, porque ahora me enteré del riesgo de permanecer demasiado tiempo al sol (A7-E2, 4° año); Sí, porque aprendimos qué hacer cuando vamos al sol (A1-3E2, 5° año); Fue importante porque logramos aprender a evitar el cáncer de piel (A2-E1, 5° año); Sí, porque estamos más atentos a la exposición al sol (A7-E1, 8° año); Importante, por mucho que ya sepa algo de información sobre el cáncer de piel, tuve la oportunidad de comprender mejor las medidas para prevenirlo (A1-E2, 9° año); Sí, porque entonces aprendimos todo lo necesario para no [sic] tener cáncer de piel (A12-E1, 9° año).
Las respuestas de los estudiantes muestran que los recursos educativos han contribuido a la reflexión sobre los riesgos de la exposición al sol en momentos en que la radiación UV es intensa y sobre las formas de prevenir el cáncer de piel. De acuerdo con varios autores (EMMONS; COLDITZ, 1999; CREATE; MELO; OLIVEIRA 2012; CORRÊA; PIRES, 2013; INCA, 2018), la exposición excesiva a los rayos ultravioleta del sol durante la infancia es un factor agravante para el desarrollo del cáncer de piel en la edad adulta. Según Silva y Schwantes (2016), la escuela necesita dialogar con niños y adolescentes sobre los problemas relacionados con la radiación solar, no para imponer o forzar hábitos, sino para construir con los estudiantes un diálogo sobre el sol, “sobre las condiciones de trabajo de sus padres y tutores, que a menudo desarrollan actividades laborales expuestas a la radiación UV, además de los efectos positivos y negativos relacionados con el tema en cuestión" (SILVA; SCHWANTES, 2016, p. 4). Los autores también señalan que este diálogo puede contribuir a un cambio de comportamiento, "pero esta decisión vendrá de los estudiantes y se basará en el conocimiento, los intereses, la voluntad propia y la reflexión" (p. 4).
En la categoría: Sí, para ayudar a otras personas con cáncer de piel, los estudiantes han argumentado que el conocimiento obtenido con esta investigación alertará y guiará a las personas desinformadas a buscar ayuda médica, ante la menor sospecha de cáncer de piel, como afirmado en algunas respuestas: Sí, porque puede haber personas con cáncer de piel y yo puedo ayudar (A3-E1, 5° año); Sí, porque quiero saber lo que hacer cuándo alguien tiene (A8-E2, 5° año); Sí, para averiguar si alguien en mi familia tiene cáncer de piel (A1-E2, 4° año); Realmente lo disfruté, para poder ayudar a otras personas que no lo saben (A4-E1, 6° año).
Sasseron y Carvalho (2011) señalan que la AC debería alentar los estudiantes a analizar y evaluar los conceptos científicos presentados sobre un tema determinado, para que puedan poner en práctica lo que han aprendido, beneficiando a sí mismos y a los que están a su alrededor. Según el PCN, al educar para la salud, de manera contextualizada y sistemática, el maestro y la comunidad escolar contribuyen decisivamente a la formación de ciudadanos capaces de actuar a favor de la mejora de los niveles de salud personal y colectiva (BRASIL, 1996).
En la categoría: No lo saben/no creen importante, el 4.7% de los estudiantes en los primeros años respondieron no saber cuál es la importancia de esta investigación, al paso que en los últimos años el 5.1% respondió no saber o no encontrar relevancia en el tema abordado. Esto puede ser observado en las respuestas: No me pareció importante porque se cuidarme cuando estoy expuesto al sol (A18-E1, 9° año); No, no quería participar en esta investigación (A16-E1, 7° año); No sé (A15-E1 y A14 - E2, 7° año); No pensé que fuera importante, pero hasta que fue genial (A10-E1, 7° año).
Aunque no lo encontraron importante o no pudieron explicar la importancia real de obtener conocimiento científico sobre el cáncer de piel, una vez que este es un tema asociado con el contexto histórico y social en el que se inserta el estudiante, la información que recibió puede, según Libâneo (2010), proporcionar habilidades cognitivas y operativas para la participación en la vida social y en el acceder a la cultura, el trabajo, el progreso y la ciudadanía.
RESULTADOS Y DISCUSÍON DE LA PREGUNTA 2 DEL CUESTIONÁRIO
El análisis de las respuestas obtenidas en la pregunta 02: ¿Ha transmitido a otra persona la información que recibió sobre cómo identificar y prevenir (prevenir que ocurra) el cáncer de piel? De ser así, ¿a quién dijo? El 82.35% de los estudiantes en los primeros años y el 72.72% de los estudiantes en los últimos años divulgaron información sobre las medidas de prevención e identificación del cáncer de piel a los miembros de la familia, amigos y vecinos. En las respuestas del cuestionario, fue posible verificar la importancia de los conceptos presentados en los recursos didácticos para su contexto diario, considerando que la mayoría de los entrevistados son hijos de productores rurales, cuyo trabajo diario de la familia incluye la exposición continua al sol, lo que se observó en algunas respuestas: Les dije a los miembros de mi familia que trabajan en la granja para prevenir el cáncer de piel (A5 - E1, 5° año); Le dije a mi padre que trabaja en cultivos y se queda al sol por mucho tiempo (A2 - E2, 8° año); Les dije a mis padres, especialmente a mi madre, que "hable más con mi padre, que es agricultor” (A3 - E2, 9° año); Sí, con mi abuela y con mis tíos y tías que trabajan bajo el sol (A4 - E1, 9° año).
Estas respuestas nos permiten considerar que los recursos didácticos utilizados constituyen la base para contribuir significativamente al proceso de desarrollo de la autonomía y la responsabilidad social de los estudiantes, puesto que, según la BNCC brasileña, permite a estos estudiantes tener una nueva mirada al mundo a su alrededor, así como tomar decisiones e intervenciones conscientes basadas en los principios de sostenibilidad y del bien común (BRASIL, 2018).
De acuerdo con Marcondes (2008):
Es importante que el alumno reconozca la importancia del tema para sí mismo y para el grupo social al que pertenece. Así, le dará un significado a su aprendizaje, ya que posee, ciertamente, conocimiento con el que analizará las situaciones en que el tema se presenta (MARCONDES, 2008, p. 69).
La importancia del tema de investigación para la comunidad escolar también fue evidente a través de las declaraciones de los directores de las escuelas, apuntado en las notas del diario de campo: "Este es un tema muy relevante, porque la mayoría de los estudiantes son hijos de agricultores y tienen la piel clara” (director de la E1); “Muchos estudiantes son hijos de granjeros. Mi esposo trabaja en la granja todos los días y solo se aplica protector solar antes de salir de casa porque dice que después de comenzar a trabajar está lleno de polvo y ya no puede pasar el protector” (director de la E2).
Según Demo (2005), la enseñanza de Ciencias y Biología debe ofrecer a los estudiantes un desarrollo significativo y coherente con su vida diaria, es decir, lo que uno aprende en la escuela debe aparecer en la vida. Al corroborar esta afirmación, Clebsch y Venturi (2016, p. 244) señalan que, al traer temas que son parte de la realidad de los estudiantes al aula, el maestro promueve la alfabetización científica necesaria para la inserción crítica y consciente de las personas en la sociedad.
RESULTADO Y DISCUSIÓN DE LOS TEXTOS PRODUCIDOS POR LOS ESTUDIANTES DESPUÉS DE OCHO MESES DE INTERACCIÓN CON LOS RECURSOS DIDÁCTICOS
Los textos analizados fueron clasificados en cinco categorías, cuya frecuencia y porcentaje se muestran en la figura 3.
Figura 03 – Categorías obtenidas del análisis de los textos preparados por los estudiantes de los años iniciales (n=85) e finales (n=99)
Fuente: Autoría propia (2019). Cada porción de la barra presenta su n correspondiente.
En la categoría Prevención del cáncer de piel, los textos escritos por los estudiantes informaron principalmente sobre la necesidad del uso diario de protector solar, además de usar ropa de manga larga, gafas de sol, un sombrero o gorra para ayudar en la protección de la piel. También mencionaron que es necesario evitar la exposición al sol en momentos en que la radiación ultravioleta es más intensa (figura 4). Incluso después de ocho meses de interacción con los recursos didácticos, está claro que las acciones tomadas contribuyeron al proceso de AC con respecto a la prevención del cáncer de piel, promoviendo la formación de ciudadanos que dominen estos conceptos y puedan aplicarlos en su vida diaria. Esto fue verificado por el porcentaje significativo de estudiantes que relacionaron el uso de medidas fotoprotectoras como una estrategia importante para reducir el riesgo de desarrollar cáncer de piel en el futuro.
Figura 4 – Transcripción de textos de la categoría: Medidas de prevención del cáncer de piel
Fuente: Autoría propia (2019). A la izquierda se identifica Estudiante, Escuela y Año.
En la categoría Medidas de prevención e identificación del cáncer de piel, los textos abarcaron tanto la prevención como la semiología. Los estudiantes expusieron el uso de bloqueador solar, ropa adecuada, tiempo de exposición al sol y que debemos tener en cuenta las características de las "manchas de la piel", como la forma, el contorno, el color, el tamaño y la evolución (figura 5). Estas características se presentaron a los estudiantes a través de la cartilla ABCDE del cáncer de piel. Además, muchos textos hablaban de la necesidad de buscar ayuda de un dermatólogo al observar "manchas extrañas" en el cuerpo.
Según el BNCC, durante la enseñanza primaria, el área de Ciencias Naturales tiene un compromiso con el desarrollo de la alfabetización científica, que implica no solo la capacidad de comprender e interpretar el mundo (natural, social y tecnológico), sino también transformarlo en función de los aportes teóricos y procesales de las ciencias (BRASIL, 2018). Por lo tanto, los conceptos y conocimientos construidos en la escuela son ingredientes para el ejercicio de reflexión que, combinados con el aprendizaje, permitirán al individuo una autonomía consciente de sus acciones (MULINARI, 2018).
Figura 5 – Transcripción de textos de la categoría: Medidas de prevención e identificación del cáncer de piel
Fuente: Autoría propia (2019). A la izquierda se identifica Estudiante, Escuela y Año.
En la categoría Cambio de actitud en relación a exposición al sol, se informó un cambio de actitud después de participar en la investigación, haciendo hincapié en el cuidado con el uso de protector solar, ropa adecuada y también los momentos adecuados para exponerse al sol. En los textos, los estudiantes mostraron su conciencia sobre el cambio de comportamiento ante la exposición al sol (Figura 6).
De acuerdo con estos textos, está claro que los recursos didácticos ayudaron a los estudiantes a comprender los factores que conducen al desarrollo del cáncer de piel, permitiendo la conciencia del uso de medidas fotoprotectoras para prevenir esta patología. Según Mohr y Venturi (2013), la autonomía que resulta del conocimiento, permite al individuo liberarse de recetas, reglas, órdenes y prescripciones prefabricadas dictadas por otros sobre lo que es apropiado o saludable para mantener o recuperar la salud. Sasseron y Carvalho (2011) afirman que la práctica de la AC para la enseñanza de las ciencias implica en la planificación de la enseñanza capaz de ofrecer a los estudiantes condiciones para comprender las ciencias y cómo se relacionan con nuestras vidas, influyendo en la sociedad y en el medio ambiente, así como permitir la toma de decisiones y la aclaración del punto de vista.
Figura 6 - Textos en la categoría: Cambio de actitud hacia la exposición al sol
Fuente: Autoría propia (2019). A la izquierda se identifica Estudiante, Escuela y Año.
En la categoría Transferencia del conocimiento adquirido, los estudiantes informaron que compartieron información sobre los factores que desencadenan el cáncer de piel y cómo prevenirlo, llegando principalmente a los miembros de la familia que tienen o han tenido la enfermedad (figura 7).
Figura 7 – Transcripciones de textos de categoría:
transferencia de conocimientos adquiridos
Fuente: Autoría propia (2019). A la izquierda se identifica Estudiante, Escuela y Año.
El contenido presentado por los recursos didácticos adquirió significado para los estudiantes puesto que fue apropiado a su realidad social y cultural, así como de la comunidad escolar. Por lo tanto, los estudiantes pudieron mejorar este conocimiento actuando como multiplicadores de información, con el objetivo de mejorar su calidad de vida y la de quienes los rodean. Los PCN señalan que el aprendizaje debe contemplarse a fines de implementar el principio de participación y el ejercicio de actitudes y conocimientos adquiridos. La participación es un principio de democracia en el que se debe trabajar, ya que uno aprende a participar participando, sin embargo, también es importante tener en cuenta que debe dimensionarse desde los límites de las posibilidades de los estudiantes y la complejidad de las situaciones (BRASIL, 1997).
En la categoría No contestaron o no lo recuerdo, cinco estudiantes no respondieron y solamente uno escribió: "...tuve esta charla hace mucho tiempo" (A2 - E2, 9° año). Para estas respuestas, puede haber varias razones, tales como: olvidar el tema, indiferencia a la actividad propuesta, no comprender los conceptos o dificultad para expresarse a través de la escritura (lo que nos fue informado por los maestros de los primeros años, aún durante la actividad).
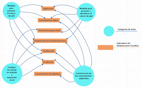
Ocho meses después del taller, la mayoría de los estudiantes expresaron en sus textos conceptos enfatizados en los recursos didácticos sobre las causas, prevención y diagnóstico del cáncer de piel, además informaron haber transferido la información recibida a familiares y vecinos. Por lo tanto, en los textos analizados fue posible identificar diferentes indicadores de AC (figura 8) propuestos por Sasseron y Carvalho (2008). La evidencia demostrada por la participación de los estudiantes en el aula al realizar las actividades propuestas, denota situaciones de aprendizaje en ciencias y constituye los indicadores de alfabetización científica. Esto puede evidenciarse mediante el desarrollo de habilidades para: serialización, organización y clasificación de información, razonamiento lógico y proporcional, proposición y pruebas de hipótesis, justificación, predicción y explicación.
Figura 08 – Relación entre categorías de texto e indicadores de AC
Fuente: Autoría propia (2019).
Como se observa en la figura 08, el indicador más evidente de AC en los textos fue la organización de la información. Sasseron y Carvalho (2008) plantean que este indicador marca el comienzo del proceso de AC, ya que demuestra que el estudiante ha encontrado una manera de trabajar la información y percibirla más claramente, estableciendo así un nuevo conocimiento.
En la transcripción: "Para no tener cáncer de piel, debo usar gorra, protector solar, sombrero", El razonamiento lógico es claro, lo que proporciona cohesión y coherencia a los argumentos presentados. De forma similar, en la oración "La hora en que se puede contraer cáncer de piel está entre las 10 y las 4 de la tarde", el estudiante demuestra un raciocinio proporcional, como una forma de comprender y explicar la relación entre la exposición al sol y el desarrollo del cáncer de piel. Por lo tanto, el uso de indicadores es importante no solo porque muestra que los estudiantes se dirigen a la Alfabetización Científica, sino también porque representan habilidades importantes para trabajar en clases de cualquier disciplina (SASSERON; CARVALHO, 2008).
Además, la figura 08 indica que hubo varias formas de correlación entre las categorías e indicadores de alfabetización científica, lo que demuestra que todos los estudiantes participaron en el proceso de AC, aunque en niveles diferentes. De acuerdo a Sasseron (2015), un individuo con conocimientos científicos puede encontrar más fácil interactuar con su entorno, con diferentes culturas, mirar el mundo de manera más completa, notando y comprendiendo mejor sus cambios y eventos. Como afirman Sasseron y Carvalho (2011), esta interacción del sujeto con el medio, con el fin de interferir en las acciones diarias, ocurre de manera asertiva a través de acciones conscientes mediadas por el conocimiento científico.
CONSIDERACIONES FINALES
A partir del análisis y la discusión de los resultados del presente estudio, es posible inferir que las herramientas pedagógicas lúdicas e interactivas propuestas, que abordan el tema cáncer de piel favorecieron la promoción de la AC de los estudiantes de los anos iniciales y finales de la enseñanza primaria en dos escuelas públicas de la zona rural, ubicadas en Silveira Martins/RS y Vale Veneto/RS. Desarrollando y ampliando la construcción del conocimiento acerca de la relación entre el desarrollo del cáncer de piel y la sobreexposición a los rayos ultravioleta del sol. Además, contribuyeron con el contexto de la comunidad escolar, ya que las escuelas están ubicadas en áreas rurales y la actividad económica de esta comunidad se centra en la agricultura. Asimismo, los estudiantes podrán participar de manera responsable en la multiplicación de los conocimientos adquiridos para mejorar su calidad de vida y la de quienes los rodean.
La cartilla ABCDE del cáncer de piel, el folleto y el volante despertaron el interés de los estudiantes en el tema propuesto, motivándolos a cuestionar y compartir sus experiencias, lo que contribuyó a la construcción del conocimiento de una manera participativa, agradable y placentera. Por lo tanto, permitieron a los estudiantes organizar, apropiarse y dominar conceptos científicos básicos para identificar las características de las lesiones cutáneas sugestivas de malignidad, lo que les permitió aplicarlas en su vida diaria y en favor de la comunidad.
Estos recursos didácticos fueron capaces de desarrollar habilidades cognitivas como el razonamiento lógico y proporcional, la justificación y las pruebas de hipótesis, la predicción y la explicación, reforzando el sentido crítico con respecto a los factores que conducen al desarrollo del cáncer de piel. Por lo tanto, al construir sentido y significado, los estudiantes fueron conscientes de los riesgos de la exposición al sol en momentos de mayor intensidad de radiación ultravioleta y la importancia del uso regular de protector solar u otras medidas físicas de fotoprotección. A partir de la reflexión crítica, hizo posible el posicionamiento antes la prevención y el diagnóstico precoz del cáncer de piel, permitiendo al alumno actuar y elegir con autonomía, en base a un conocimiento científico significativo.
Por lo tanto, se espera que este estudio pueda contribuir a la enseñanza de las ciencias en la creación de estrategias educativas que favorezcan la construcción de conocimiento sobre el cáncer de piel, que desarrollen en los estudiantes la criticidad y la formación de ciudadanos autónomos, capaces de relacionar lo que aprenden a su vida diaria, interviniendo en el mundo en que están insertos.
Contributions of pedagogical resources on skin cancer for Science literacy in Elementary School
ABSTRACT
According to the National Cancer Institute (INCA, 2018), children are exposed to the sun three times more than adults annually. Research indicates that childhood is a particularly vulnerable phase to the sun's harmful effects. Cumulative and excessive exposure to it during the first 10 to 20 years of life greatly increases the risk of skin cancer in adulthood or old age. Therefore, this study evaluated assessed the contributions of the use of ludic-interactive pedagogical resources comprising the skin cancer issue for the promotion of Scientific Literacy of students from the 3rd to the 9th of Elementary School from two rural public schools. The research applied a qualitative multiple cases study methodology. A workshop was conducted, in which the students received a paradidactic booklet, a folder and a flyer approaching the skin cancer issue. The students interacted with the material and could take it home. The field notes, the questionnaires and a text written by the students about the discussed issue were used as the data collection instrument. The methodology employed for processing the data was based on descriptive statistics and content analysis. Results evidenced that the pedagogical resources allowed the organization, appropriation and apprehension of scientific concepts towards the causes, prevention and identification of skin cancer. It was also possible to highlight several indicators of scientific literacy, as well as the construction of sense and meaning, enabling the student to act and choose with autonomy, based on scientific knowledge. Thus, it is expected that students become critical agents and autonomous citizens, able to connect school learning and daily life, intervening in the environment in which they are inserted.
KEYWORDS: Scientific literacy. Elementary School. Pedagogical resources. Skin cancer.
REFERÊNCIAS
AMADOR, N. L.; TRINDADE, R. J.; GOMES, P. W. P.; RAMOS, E. Z.; SOUZA, R. F. Estratégia didática: utilizando a modelagem para facilitar o ensino e aprendizagem da temátiAC Terra e Universo. ACTIO, Curitiba, v. 3, n. 3, p. 26-42, set./dez. 2018.
BAKOS, L.; WAGNER, M.; BAKOS, R. M.; LEITE, C. S.; SPERHACKE, C.S.; DZEKANIAK, K. S.; GLEISNER, A. L. Sunburn, sunscreens and phenothypes: some risk factors for cutaneous melanoma in southern Brazil. International Journal of Dermatology. v. 4, p. 557-62, 2002.
BARDIN, L. Análise de conteúdo. São Paulo: Edições 70, 2016.
BRASIL. Ministério da Educação e do Desporto. Secretaria da Educação do Ensino Fundamental. Parâmetros Curriculares Nacionais: Ensino Fundamental. Brasília: MEC/SEF, 1996.
BRASIL. Ministério da Educação. Secretaria de Educação Fundamental. Parâmetros Curriculares Nacionais: apresentação dos temas transversais, ética. Brasília, 1997.
BRASIL. Ministério da Educação. Base Nacional Comum Curricular – Ensino Fundamental, v.3, 2018.
CLEBSCH, A. B.; VENTURI, T. Ensino do Câncer de Pele na Escola BásiAC utilizando material de Divulgação Científica. Revista de Investigación, n. 88, v. 40, p.229-247, Mayo-Agosto, 2016.
CORRÊA, M. P.; PIRES, L. C. M. Doses of erythemal ultravioleta radiation observed in Brazil. International Journal of Dermatology, v. 52, n. 8, p. 966-73, May 2013.
COSTA, G. R.; BATISTA, K. M. A Importância das Atividades Práticas nas Aulas de Ciências nas Turmas do Ensino Fundamental. Revista de Educação do Vale do São Francisco, v. 7, n. 12, 2017, p. 06-20.
CRIADO, P. R.; MELO, J. N.; OLIVEIRA, Z. N. P. Fotoproteção tópiAC na infância e na adolescência. Jornal de Pediatria, v.88, n.3, p. 203- 210, 2012.
DEMO, P. Educar pela pesquisa. 7. ed. Campinas: Autores Associados, 2005.
DELIZOICOV, D.; LORENZETTI, L. Alfabetização científica no contexto das séries iniciais. Ensaio – Pesquisa em Educação em Ciências, v.3, n.1, p. 37-50, 2001.
DIEPGEN, T. L.; MAHLER V. The epidemiology of skin cancer. British Journal of Dermatology, v. 146, n. 61, p. 1-6, May, 2002.
EMMONS, K.; COLDITZ, G. Preventing excess sun exposure: it is time for a national policy. Journal of the National Cancer Institute, v. 91, n. 15, p. 1269-1270, 1999.
FERREIRA, F.; NASCIMENTO, L. F. C.; ROTTA, O. Fatores de risco para câncer da pele não melanoma em Taubaté, SP: um estudo caso-controle. Revista da Associação Médica Brasileira, São Paulo, v. 57, n. 4, p. 431-437, jul./ago. 2011.
FLOR, J.; DAVOLOS, M. R.; CORREA, M. A. Protetores solares. Química Nova, São Paulo, v. 30, n.1, p. 153-158, jan./feb. 2007.
FONSECA, E. M.; DUSO, L. Reflexões no ensino de ciências: elaboração e análise de materiais didáticos. REPPE: Revista do Programa de Pós-Graduação em Ensino - Universidade Estadual do Norte do Paraná. Cornélio Procópio, v. 2, n. 1, p. 23-44, 2018.
FREIRE, Paulo. Pedagogia do Oprimido. 17. ed. São Paulo: Paz e Terra, 1987.
INSTITUTO NACIONAL DE CÂNCER JOSÉ ALENCAR GOMES DA SILVA/ MINISTÉRIO DA SAÚDE - INCA, Estimativa 2018. INCA, 2018. Disponível em: <https://www.inca.gov.br/tipos-de-cancer/cancer-de-pele-nao-melanoma>. Acesso em: 09 set. 2018.
JUNQUEIRA, L. C.; CARNEIRO, J. Histologia Básica. 13. ed. Rio de Janeiro: Guanabara Koogan, 2017.
LIBÂNEO, J. C. DidátiAC e prátiAC histórico-social: uma introdução aos fundamentos do trabalho docente. In: LIBÂNEO, J. C. Democratização da escola pública. São Paulo: Cortez Editora, 2010.
LORENZETTI, L.; DELIZOICOV, D. Alfabetização científica no contexto das séries inicias. Ensaio - Pesquisa em Educação em Ciências, v. 3, n. 1, p. 45-61, jan- jun. 2001.
LUZ, F. B. Cânceres da pele não-melanoma. In: SANTOS, C. E. R.; MELLO, E. L. R. (Org.) Manual de Cirurgia Oncológica. 2. ed., São Paulo: Tecmedd, 2008. cap. 44, p. 817-832.
MARCONDES, M. E. R. Proposições Metodológicas para o ensino de Química: Oficinas Temáticas para a aprendizagem da ciência e o desenvolvimento da cidadania. Rev. Em Extensão, Uberlândia, v. 7, p. 67-77, 2008. Disponível em: <http://www.seer.ufu.br/index.php/revextensao/article/viewFile/20391/10861>. Acesso em: 01 mar. 2017.
MASSARA, C. L.; SCHOLTE, R. G. C.; ENK, M. J. A Utilização do Lúdico na Transmissão de Informação e Conhecimento Sobre Esquistossomose. In: XI SIMPÓSIO INTERNACIONAL SOBRE ESQUISTOSSOMOSE, 2008, Salvador. Anais [...]. Salvador/BA, 2008.
MINAYO, M. C. S. O Desafio do Conhecimento – Pesquisa Qualitativa em Saúde. 10. ed. Editora Hucitec, São Paulo, 2007.
MULINARI, Guilherme. O papel dos professores e profissionais de saúde no Programa Saúde na Escola: uma análise dos documentos de referência a partir da Educação em Saúde Florianópolis, SC. 2018. 105 f. Dissertação. (Mestrado em Educação Científica e Tecnológica) - Programa de Pós-Graduação em Educação Científica e Tecnológica - Universidade Federal de Santa Catarina, Florianópolis, 2018. Acesso em: 24 de maio de 2019.
OLIVEIRA, C. M. A. Do discurso oral ao texto escrito nas aulas de ciências. 2009. 249 f. Tese (Doutorado em Educação), Faculdade de Educação da Universidade de Sâo Paulo, São Paulo, 2009. Acesso em: 24 maio de 2019.
PEREIRA, C. A. A importância da atuação do médico do trabalho na prevenção do câncer de pele ocupacional. Revista Brasileira de Medicina do Trabalho. v. 15, n. 1, p. 73-9, 2017.
POPIM, R. C.; CORRENTE, J. E.; MARINO,J. A. G.; SOUZA, C. A. Câncer de pele: uso de medidas preventivas e perfil demográfico de um grupo de risco na cidade de Botucatu. Ciência & Saúde Coletiva, v.13, n. 4, p.1331-1336, 2008.
REIS, E. Estatística descritiva. ed. 4. Lisboa: Silabo, 1998.
REIS, T. Educação e cidadania: a batalha de uma Educação comprometida. Rio de Janeiro: Wak, 2011.
REZENDE, J. F. N.; ACETTA, A. C.; MENDES, G. L. Q.; ARAÚJO, M. S. Melanoma. In: SANTOS, C. E. R.; MELLO, E. L. R. (Org.) Manual de Cirurgia Oncológica - 2ª ed., São Paulo: Tecmedd, 2008. cap. 43, p. 783-816.
SALLA, L. F. Alfabetização Científica em Ciências Morfológicas para a Promoção da Saúde. In: XXX JORNADA ACADÊMICA INTEGRADA (JAI), 2015, Santa Maria/RS. Jornada Acadêmica Integrada: Compilação de artigos de 2015. Santa Maria, Universidade Federal de Santa Maria, 2018.
SASSERON, L. H.; CARVALHO, A. M. P. Alfabetização científica: uma revisão bibliográfica. Investigações em Ensino de Ciências, Porto Alegre, v.16, n. 1, p. 59-77, 2011.
SASSERON, L. H.. Alfabetização científica, ensino por investigação e argumentação: relações entre ciências da natureza e escola. Revista Ensaio, Belo Horizonte, v. 17, n. especial, p. 49-67, novembro, 2015.
SCHALKA, S. Fotoproteção na infância. In: I Painel Latino-Americano: Cuidados com a pele infantil. São Paulo, 2010. Disponível em: http://sobende.org.br/pdf/painel-JJ-Fasciculo-4.pdf. Acesso em: 22 out. 2018.
SCHALKA, S.; REIS, V. M. S. Fator de proteção solar: significado e controvérsias. Anais Brasileiros de Dermatologia, Rio de Janeiro, v. 86, n. 3, 507-515, 2011.
SILVA, P. F. K.; SCHWANTES, L. Radiações Solares: a importância da temática interdisciplinar no currículo escolar. In: XV SEMINÁRIO INTERNACIONAL DE EDUCAÇÃO. Educação e Interdisciplinaridade: Percursos teóricos e metodológicos. 2016. Universidade Feevale, Novo Hamburgo/RS, 2016.
SOCIEDADE BRASILEIRA DE DERMATOLOGIA (SBD). Como prevenir câncer de pele. Rio de Janeiro, 2018. Disponível em: http://www.sbd.org.br/informacoes/sobre-o-cancer-da-pele/como-prevenir-ocancer-da-pele/> Acesso em 08 out 2018.
SOCIEDADE BRASILEIRA DE DERMATOLOGIA (SBD). Albinismo. Rio de Janeiro, 2018. Disponível em: https://www.sbd.org.br/dermatologia/pele/doencas-e-problemas/albinismo/24/. Acesso em: 08 out 2018.
THOMPSON, J. The revised american joint committee on cancer staging system for melanoma. Seminars in Oncology, v. 29, n. 4, p. 361-369, August 2002.
TSAO, H.; ATKINS, M.; SOBER, A. Management of cutaneous melanoma. The New England Journal of Medicine, v.351, p. 998-1012, September, 2004.
VENTURI, T.; MOHR, A. Análise da Educação em Saúde em publicações da área da Educação em Ciências. In: VIII ENCONTRO DE PESQUISA EM EDUCAÇÃO E I CONGRESSO IBEROAMERICANO DE IVESTIGAÇÃO E ENSINO DE CIÊNCIAS, Campinas, 2011. Anais [...]. Campinas, UNICAMP, SP, 2011. Disponível: http://www.nutes.ufrj.br/abrapec/viiienpec/resumos/R0617-1.pdf. Acesso em: 08 out. 2018.
VIECHENESKI, J. P.; CARLETTO, M. R. Por que e para quê ensinar ciências para crianças. Revista Brasileira de Ensino de Ciência e Tecnologia, v. 6, n. 2, p. 213-228, mai-ago.2013.
WOOLEY-LOYD, H. Skin Cancer in African-Americans. Skin & Aging Newsletters, v. 12, n. 4, April 2004. Disponível em: http://www.skinandaging.com/article/2547. Acesso em: 10 out 2018.
YIN. R. K. Estudo de caso: planejamento e métodos. 3 ed., Porto Alegre: Bookman, 2005.
ZINK, B. S. Câncer de pele: a importância do seu diagnóstico, tratamento e prevenção. Revista HUPE, Rio de Janeiro, v. 13, supl. 1, p. 76-83, ago. 2014.
|
Recibido: 11 ago. 2019 Aprobado: 14 oct. 2019 DOI: 10.3895/actio.v4n3.10504 Cómo citar: MAREGA, P.; VEIGA, M. L. da; CHITOLINA, M. R. Contribuciones de recursos didácticos sobre cáncer de piel a la alfabetización científica en la educación primaria. ACTIO, Curitiba, v. 4, n. 3, p. 248-269, sep./dic. 2019. Disponible en: <https://periodicos.utfpr.edu.br/actio>. Acceso en: XXX Dirección postal: Patricia Marega Av. Roraima, 1000, Cidade Universitária - Prédio 19, Bairro Camobi, CEP: 97105-900, Santa Maria – Rio Grande do Sul (RS), Brasil Copyright: Este artículo está licenciado bajo los términos de la Licencia Internacional Creative Commons-Atribución 4.0. |
Apontamentos
- Não há apontamentos.
Direitos autorais 2020 ACTIO: Docência em Ciências

Esta obra está licenciada sob uma licença Creative Commons Atribuição 4.0 Internacional.
Dados Internacionais de Catalogação na Publicação
______________________________________________________________________
ACTIO : docência em ciências [recurso eletrônico] / Universidade Tecnológica Federal
do Paraná, Programa de Pós-graduação em Formação Científica, Educacional
e Tecnológica. – v. 1, n. 1 (Set.-Dez. 2016-). – Curitiba, Universidade
Tecnológica Federal do Paraná, 2016-
v. : il.
Modo de acesso: World Wide Web
Quadrimestral
Texto em português, espanhol, inglês e francês
Título extraído da tela de título (visualizado em 23 jun. 2021)
ISSN: 2525-8923
1. Ciência – Periódicos. 2. Ciência – Estudo e ensino – Periódicos. 3. Biologia
– Estudo e ensino – Periódicos. 4. Física – Estudo e ensino – Periódicos. 5. Química
– Estudo e ensino – Periódicos. 6. Matemática – Estudo e ensino – Periódicos.
I. Universidade Tecnológica Federal do Paraná. Programa de Pós-graduação
em Formação Científica, Educacional e Tecnológica.
CDD: ed. 23 -- 505
______________________________________________________________________
Biblioteca Central da UTFPR, Câmpus Curitiba
Bibliotecário: Adriano Lopes CRB-9/1429
ISSN: 2525-8923



